| Изменить корзину Минимальная сумма заказа 150руб |
Сумма
|
Добро пожаловать в TIXER.RU, Войти или Зарегистрироваться
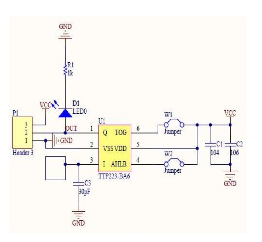
Цифровой сенсорный датчик на базе микросхемы TTP223. Имеет меньший размер по сравнению с модулем TTP223B. Также имеет два режима работы. Сенсорная сторона датчика не содержит компонентов, что делает возможным ее установку в готовые устройства с минимальными усилиями по установке.
Модуль сенсорной кнопки Тип 2
Характеристики Модуль сенсорной кнопки Тип 2
| Артикул | 19030010213 |
Описание
Дополнительная информация
VCC: “+” 2 – 5.5 В пост.тока
OUT: выход высокий / низкий уровень
GND: общий
Напряжение питания постоянного тока, В: 2 – 5.5
Потребляемый ток (в покое, при VCC= 3 В), мкА: 70
Потребляемый ток (при срабатывании, при VCC= 3 В), мА: 5
Потребляемый ток (в покое, при VCC= 5 В), мкА: 130
Потребляемый ток (при срабатывании, при VCC= 5 В), мА: 16
Выходной уровень (при VCC= 3 В), В: 2.6 (высокий) / 0 (низкий)
Выходной уровень (при VCC= 5 В), В: 4 (высокий) / 0 (низкий)
максимальное время срабатывания (при VCC= 3 В), мС: 220
Размеры платы, мм: 11*15