| Изменить корзину Минимальная сумма заказа 150руб |
Сумма
|
Добро пожаловать в TIXER.RU, Войти или Зарегистрироваться
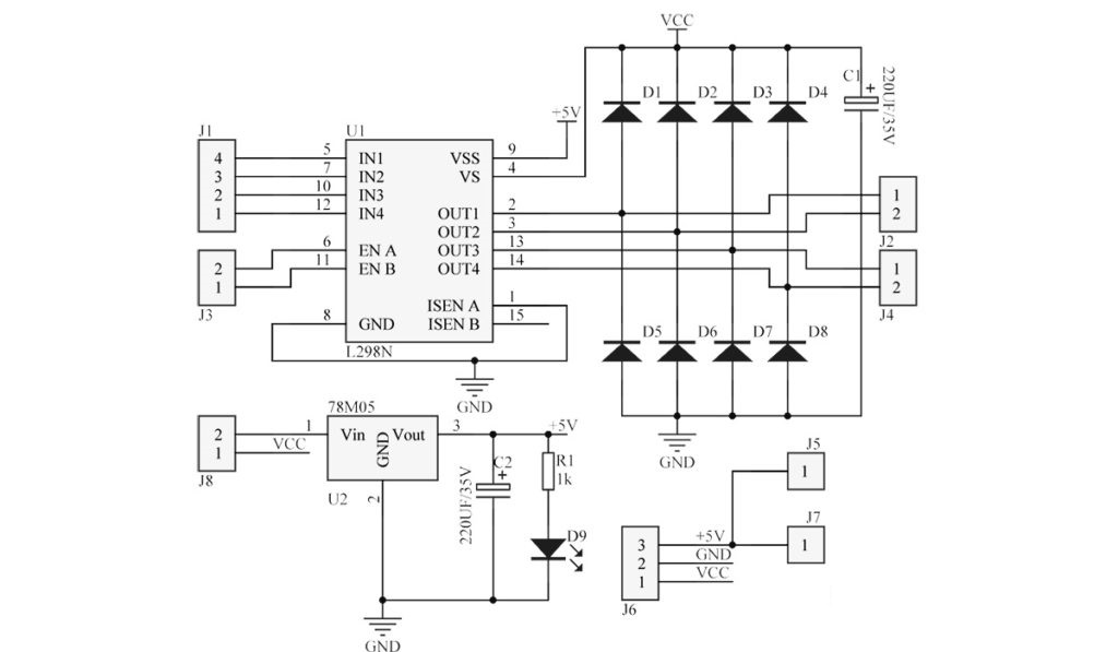
Микросхема L298N
Напряжение питания: 5В
Напряжение питания моторов: 5-35В
Максимальный ток мотора: 2А (пиковый ток 3 А)
Габариты: 43.5 мм х 43.2мм х 29.4мм
Контроллер двигателей на базе L298 Тип3
Цена: 209 руб
На складе: 88 шт
Доставка:
| Забрать из офиса |
| До 20:00 (пн-пт), 16:00 (сб) |
| Доставка в салон Евросеть/Связной |
| От 2 дней |
| Доставка в пункт выдачи |
| От 1 дня |
| Отправим Почтой России |
| Через 1 день |
Характеристики Контроллер двигателей на базе L298 Тип3
| Артикул | 0302049026 |
Описание
Напряжение питания: 5В
Напряжение питания моторов: 5-35В
Максимальный ток мотора: 2А (пиковый ток 3 А)
Габариты: 43.5 мм х 43.2мм х 29.4мм
Дополнительная информация
•VCC - внешнее питание мотров
•GND - земля (общая)
•5 - питание логики
•OUTA и OUTB - выход первого мотора
•OUTC и OUTD - выход первого мотора
•IN1, IN2, IN3, IN4 - входы для управления моторами
• S1 - переключатель питания логики. В нажатом состоянии питание логики осуществляется от внутреннего преобразователя модуля, в отжатом состоянии питание осуществляется от внешнего истоника
• ENA и ENB - перемычки для включения выводов для моторов. Для подключения двух моторов обе перемычки должны быть установлены.
